チュートリアル / Flow Studioと往く~キャラクターアニメーションの新しい世界~
第4回:BlenderからFlow Studioへ
- Flow Studio
- アニメ
- アニメーション
- キャラクター・リグ
- コラム
- チュートリアル
- 合成
- 学生・初心者
- 映画・TV
皆さんこんにちは!
オートデスクの吉田です。
今回はタイトルの通り、BlenderのキャラクターモデルをFlow Studioにアップロードする方法に触れていきます!
ご存じの方もいらっしゃるかもしれませんが、Flow StudioにはMaya、Blenderからキャラクターをアップロードすることができます。
Mayaを使用したキャラクターのアップロード方法に関しては過去のウェビナーで使い方を解説しているので、そちらをご参照いただければと思いますが、今までBlenderを使用した方法は解説していなかったので、この機会にご紹介できればと思います。(英語版の短めの解説動画は既にあるので、短時間でスパッと確認したい方はそちらをご参照ください!)
Mayaユーザーの皆様も、Blenderユーザーの皆様も、使っているDCCツール関係なく全員で素敵なFlow Studioライフを共有できればうれしく思っております!(ちなみに私は普段は3ds Maxユーザーです!)
それでは早速始めていきましょう!
BlenderからFlow Studioへキャラクターをアップロードする大まかな手順は以下の通りです。
1. アドオンをダウンロード
2. Blenderにアドオンをインストール
3. Blenderからキャラクターファイルをエクスポート
4. Flow Studioにキャラクターファイルをアップロード
作業の様子は動画でもまとめさせていただいているので、動画で確認したい方は以下をご確認ください。
アドオンをダウンロード
アドオンはFlow Studioのヘルプページからダウンロードすることが可能です。
ヘルプページは、Flow Studioログイン後の画面左下にある「Help」ボタンから、もしくはWebで「Autodesk Flow Studio Help & Documentation」と検索していただくと出てくるかと思います。
ヘルプページを開きましたら、[Downloads]>[Install the Validation Add-on]項目>[Blender]タブ>[Download add-on here.]の[here.]をクリックするとBlender用のアドオン(Zipファイル)をダウンロードすることができます。
Blenderにアドオンをインストール
まずはBlenderを起動します。今回はBlender 4.0を使用していきます。
ちなみにFlow Studioのヘルプページでは、Character Requirements(キャラクター要件)のサポートバージョンがBlender 3.6.2となっていますが、今回検証したところ4.0でもキャラクターを書き出すことができました。
私が確認した範囲ですと、5.0以降だとBlenderの一部の項目名が変更になっているようで、エラーになってしまうことがあるようです。ご注意ください。(こちらはあくまで記事執筆時の情報となりますので、最新情報はヘルプページをご確認ください。)
アドオンをBlenderにインストールするには、[編集]>[プリファレンス]>[アドオン]>[インストール]に進み、ダウンロードしたZipファイルを選択して[アドオンをインストール]ボタンを押します。
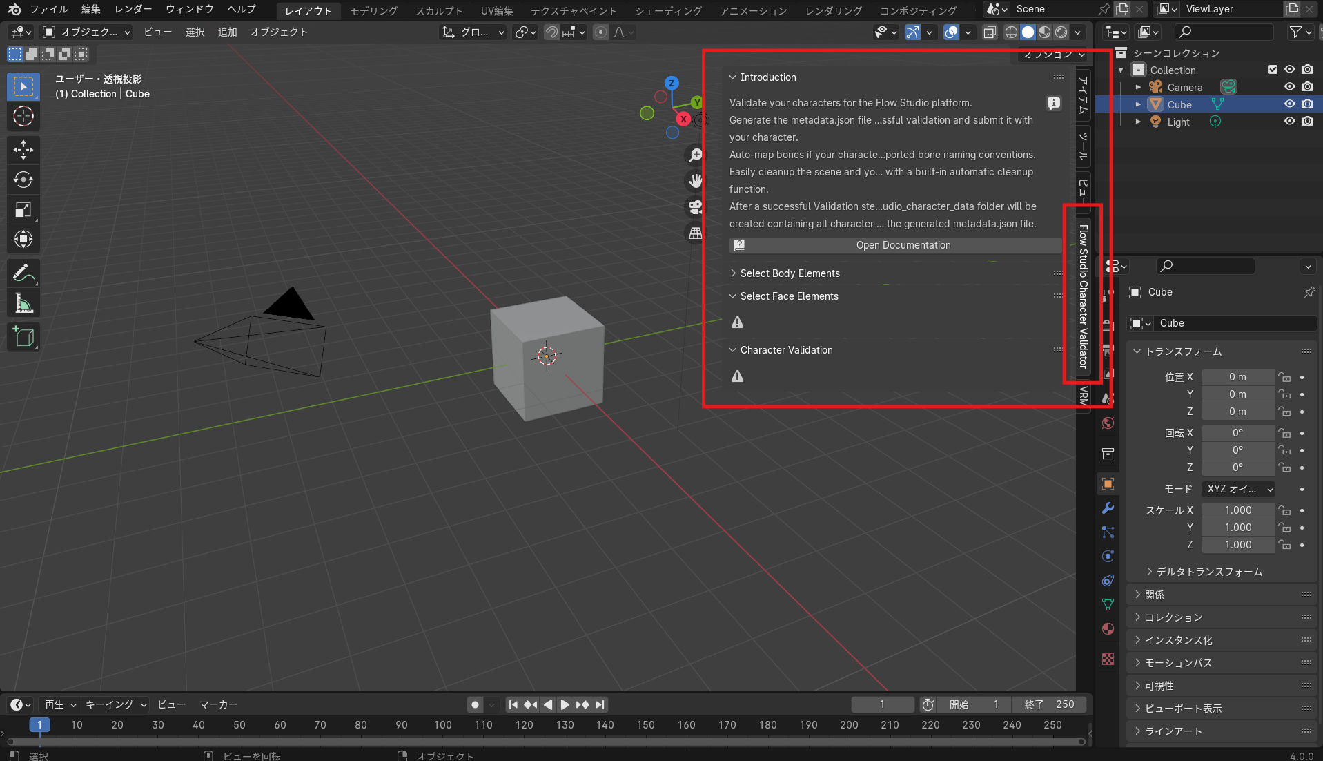
インストールされましたら[Flow Studio Character Validation]にチェックを入れましょう。
インストール完了後、サイドバーに[Flow Studio Character Validator]が追加されていることを確認して下さい。
これを使用してFlow Studio用のキャラクターファイルをBlenderから書き出していきます。
Blenderからキャラクターファイルをエクスポート
Blenderからのキャラクターエクスポートは以下のような手順で進めていきます。
1. キャラクターをBlenderに読み込み/保存
2. アーマチュアを登録
3. 骨のマッピング
4. 顔のメッシュ/表情/眼の登録(任意)
5. 検証/クリーンナップ/書き出し
また、今回はVRoid Studioで作成したキャラクターを使っていきたいと思います。
VRoid Studioは、アニメ調の3Dキャラクターを簡単に作ることのできる無料ソフトです。
昨今はVTuber用、VRChat用のキャラクターをVRoid Studioで作成して、BlenderやUnityなどと連携して使っている方も多いと聞いております。
そういった方々にも、実写映像の中でキャラクターを手軽に動かすなどの新しい表現を実現するために、Flow Studioを是非使っていただければと思い、VRoid Studioを今回の作業フローに加えさせていただいた次第です。
あと、「今まではキャラクターを作るだけでアニメーションはハードルが高いから諦めていた」という方にも是非使っていただきたいです!たのしいので!
なお、以降の作業解説には実際の作業内容の他にちょっとしたポイントやノウハウも記載していきます。実際の作業内容に関しては下線を入れておきますので、作業内容だけ知りたい方は目印にしながら読み進めていただければと思います。
1. キャラクターをBlenderに読み込み/保存
VRoid StudioからBlenderにキャラクターを読み込むにはVRMファイルを介します。
BlenderでVRMファイルを読み込むにはVRMアドオンが必要です。ダウンロード、インストール方法はこちらのページをご参照ください。
アドオンをインストールしましたら、[ファイル]>[インポート]>[VRM]からVRoid Studioで作成したキャラクターのVRMファイルを選択して開きましょう。
キャラクターを開いたら、一度Blenderファイルを保存しましょう。
Blenderファイルが保存されていないと、Flow Studio Character Validationアドオンが機能しない場合があります。
ちなみに、最終的に書き出されるFlow Studio用のキャラクターファイルはBlenderファイルが保存されているファイルパスと同じ場所に書き出されますので、その前提で保存場所を決めておきましょう。
また、この時にFlow Studioキャラクターとして不要なオブジェクトなどは削除しておくと作業がスムーズに進むのでいいかと思います。
今回に関しては、VRoid Studioから書き出したキャラクターファイルに含まれるCollider、ICO球は削除しています。
2. アーマチュアを登録
次にサイドバーから[Flow Studio Character Validator]を見てみましょう。
色々と書いてありますが、全部説明すると時間がかかるので必要なところだけ抜粋してお伝えします。
まずは[Select Body Elements]項目の[Body Armature with Bones]の空欄になっているボックスをクリックします。
すると選択可能なオブジェクトが一覧となって表示されますので、キャラクターのリグやメッシュが含まれているArmatureを選択します。
ここに追加するArmatureは事前に名前を[*_BODY]としておきましょう。
3. 骨のマッピング
Armatureを追加すると、その下に[Assign Pose Bones]という項目が表示されます。
ここで、Flow Studioキャラクターの各ボーンと、Blenderのキャラクターの各ボーンをリンクというかマッピングしていきます。
例えば、[Hips]の項目には骨盤に該当するボーンを、[ヘッド](日本語UIだと何故かこれだけカタカナ表記)の項目には頭に該当するボーンを、[LeftUpLeg]の項目には左足の太ももに該当するボーンを入力していきます。
この作業を一つずつ行っていくのは結構大変な作業ですが、Blender上でキャラクターのボーンの名前が、Flow Studioキャラクターの仕様通りの名前になっていれば、[Auto Assign Bones]ボタンから自動的に全ての項目にボーンをアサインすることができます。
頻繁にキャラクターをアップロードする方は、事前にボーンの名前をFlow Studio仕様にしておいたり、リネーミング用のツールとか作っておいたりすると楽かもしれませんね。
Flow Studioキャラクターのボーン名の仕様に関してはこちらのページをご参照ください。
4. 顔のメッシュ/表情/眼の登録(任意)
次に表情や目の登録を行います。この作業は任意の作業になります。
Flow Studioでは、キャラクターにブレンドシェイプ(シェイプキー)が設定されている場合、動画の人物の表情に合わせて3Dキャラクターの表情を動かすことができます。
逆にここで何も設定していない場合、最終的にFlow Studioから書き出されたキャラクターは無表情&目も動かないようになりますので、表情を作りたい方はここでの作業が必要になります。
ここでの作業は大きく2つあります。
・顔のメッシュを登録
・ブレンドシェイプ(シェイプキー)の名前変更(もしくは新規作成)
まず顔のメッシュを登録する工程からご説明します。
先ほどの骨のマッピングで作業した[Assign Pose Bones]項目の下のほうにスクロールすると、[Select Face Elements]という項目があります。
ここの[Face Mesh with Blendshapes]欄をクリックし、顔のメッシュ(ブレンドシェイプを設定しているメッシュ)を選択するだけで作業は完了です。
事前に顔のメッシュの名前は[*_FACE]としておきましょう。
次にブレンドシェイプ(シェイプキー)の名前変更についてです。
今回はVRoid Studioのキャラクターを利用しているので、既に複数の表情がシェイプキーとして設定されています。
これらの既に設定されているシェイプキーの名前を変更することで、一部のシェイプキーに関してはFlow Studio用に流用することができます。
もちろん、Flow Studioの仕様に合わせてシェイプキーを新規作成するのもいいかと思います。
Flow Studioには最大88種類のシェイプキーを反映することができ、数が多ければ多いほど表情豊かなキャプチャが可能になります。
また、Flow Studioに対応していないシェイプキーは無効にしておくと良いかと思います。
Flow Studioが対応しているブレンドシェイプ(シェイプキー)と命名規則についてはヘルプページをご覧ください。
今回、表情に関してはVRoid Studioでもともと設定されていた口を開ける動きの一つ[Fcl_MTH_A]を[jawOpen]に、目を閉じる動きの[Fcl_EYE_Close_R]、[Fcl_EYE_Close_L]を[eyeBlinkR]、[eyeBlinkL]にそれぞれ変更します。
非常にシンプルではありますが、これだけで話すときの口の単純な開閉と、瞬きの動きを反映することができます。
目(眼球)の動きに関しては、眼球用のボーンを回転させる方法か、眼球を動かすためのブレンドシェイプ(シェイプキー)を用意する方法かを選ぶことができます。
VRoid Studioから書き出したキャラクターには、眼球用のボーンが既に設定されているようでしたので、今回はボーンを回転させる方法を採用しようと思います。
まず、[eyeR]、[eyeL]、[ eyeUp]、[eyeDn]の4つのシェイプキーを新規作成します。眼球用のボーンを使用する場合、これらのシェイプキーに動きを設定する必要はありませんが、シェイプキー自体の作成は必要です。
次に、眼球がどの程度回転するのかを設定していきます。
[Flow Studio Character Validator]にもどり、先ほど顔のメッシュを設定した[Face Mesh with Blendshapes]欄の下を見てみると、[Assign New Eye Bone]という項目があるかと思います。ここに眼球用のボーンと回転角度を設定していきます。
[Eye Bone Name]欄に、左右どちらかの眼球用のボーンを入力します。
[Horizontal Axis]に左右を向いたときの座標軸と角度を、[Vertical Axis]に上下を向いたときの座標軸と角度を入力します。
どのくらいの角度を入力していいかわからない時は、実際に動かして確認してみましょう。
確認するには、リグを選択後[ポーズモード]に切り替え、眼球用のボーンを選択し左右上下に実際に動かします。
この時に、回転角度が表示されますので、その角度を入力角度の参考にするといいかと思います。(ローカルでの回転角度を入力しましょう。)
5. 検証/クリーンナップ/書き出し
次に、検証/クリーンナップ/書き出しの工程です。
[Flow Studio Character Validator]内で先ほどまで作業していた[Select Face Elements]項目のさらに下にスクロールすると、一番下に[Character Validation]項目があります。
この中に[Enable USD Support]チェックボックスがあるので、まずはここにチェックを入れます。
このチェックボックスは、Flow StudioでこのキャラクターをUSD書き出しに対応させるかどうかのチェックボックスです。チェックを入れるとUSD書き出しに対応します。
また、Flow Studioのプロジェクトタイプの一つ[Animation/Video to 3D Scene]は、USD書き出しに対応しているキャラクターしか使用することができないので、基本的にはこのチェックボックスにはチェックを入れておくことをお勧めします。(実写に3Dを合成する[Live Action]プロジェクトタイプで合成映像だけを書き出したい場合はチェック不要です。)
次に[Validate Character]ボタンを押します。
ボタンを押すと[CLEANUP]、[WARNING]、[ERROR]といったメッセージが表示されることがあります。
[CLEANUP]は、キャラクター設定に関する問題を示したメッセージです。これが出た場合は、[Cleanup Character]というボタンが表示され、そのボタンを押すことで問題を自動修復してくれます。
[WARNING]は文字通り警告です。この警告を無視してもキャラクター書き出しを行うことができる場合もありますが、書き出されたキャラクターが思い通りの挙動をしない可能性があります。内容をチェックして、必要であればキャラクターの修正を行ってください。
[ERROR]はキャラクター要件に関わる警告です。例えばアーマチュアの名前が[*_BODY]になっていなかったり、ポリゴン数が上限を上回ったりしている時にメッセージが出ます。基本的に[ERROR]が出ているとキャラクターを書き出すことができないので、メッセージを確認してキャラクターを修正してください。
[WARNING]や[ERROR]の各メッセージがどういった意味合いなのかは、ヘルプページのほうにも記載がありますので、よろしければ参考にしてみてください。
修正を行ったら、再度[Validate Character]ボタンを押します。
キャラクターファイルの書き出しに成功すると、Blenderファイルを保存している場所と同じ場所に[flow_studio_character_data]というフォルダが作成されます。
毎回同じ名前で書き出されるので、意図しない上書き保存を避けたい場合は書き出し後にフォルダの名前変更をしておくことをお勧めします。
Flow Studioにキャラクターファイルをアップロード
さぁ!ここまで長かったですね!
あとはFlow Studioにファイルをアップロードすれば、楽しいFlow Studioライフの始まりです!
Flow Studioにキャラクターファイルをアップロードするには、メイン画面から[My Assets]ページを開きます。
そして、ページの右上にある[+Upload]ボタンを押して[Upload Character]を選択します。
次にキャラクターの名前を入力して[Create]ボタンを押します。
その次に先ほど書き出した[flow_studio_character_data]フォルダ内にあるファイルを全て[+]のところにドラッグ&ドロップし、[Upload]ボタンを押します。
少し待つとファイルのアップロードが完了しますので、完了したら[Validate]ボタンを押しましょう。
これでアップロード作業は完了です!
追加情報
ここからは、今回の作業に限った話になりますが、VRoid StudioのキャラクターをFlow Studioにアップロードするにあたり、私なりに気づいた点などを共有させていただければと思います。
手(指)のボーン角度
Flow Studio用のキャラクターのボーンには、場所によって推奨される角度や比率があります。
アップロードするキャラクターのボーンの角度を推奨角度に合わせておくことにより、アニメーションの精度は向上します。
今回の場合はVRoid Studioのキャラクターを使用したわけですが、VRoid Studioキャラクターのボーンの角度と、Flow Studioのボーンの推奨角度では、特に手(指)の角度において差異がありました。
ですので、この点に関してはキャラクターをエクスポートする前にBlenderのほうで修正しておくといいかと思います。
Flow Studioのボーンの推奨角度に関してはヘルプページをご覧ください。
シェーダ
Flow Studioのヘルプページには、対応しているシェーダとしてBlenderのPrincipled BSDFと、Principled Hair BSDFの二点を挙げさせていただいております。
ですが、私のほうで今回の作業を行ったところ、VRoid Studioから書き出したままのシェーダ(MToon)でも、ラインなどのToon表現含め綺麗にレンダリングしてくれました。
ただし、これはFlow StudioのLive Action Easy/Advancedプロジェクトタイプ(主に合成映像を書き出すことを主目的としたプロジェクトタイプ)での話で、USDを使用するAnimation/Video to 3D Sceneプロジェクトタイプでは正しくレンダリングされなかったので注意が必要です。
合成映像を書き出すことが目的の場合、MToonが有効になっているキャラクターをそのまま使ってもいいかもしれませんが、Flow Studio公式でサポートされているBlenderのシェーダはあくまでもPrincipled BSDFだということはご留意いただければと思います。
またToon的な表現ではなく、フィギュアとかリアル寄りの表現、ライティングがしっかりとキャラクターに影響するような表現がしたい場合は、シェーダをPrincipled BSDFに変更する必要がありますので、やりたい表現、作りたいコンテンツの内容に応じてシェーダを調整するのがいいでしょう。
また、VRoid StudioではなくBlenderなどで一からキャラクターを作成していて、Toonっぽい表現がしたい場合は、ラインは出てきませんが放射シェーダでもライティングによるリアルな陰影を無視した、少しToonっぽい表現ができましたので、よかったら試してみていただければと思います。






















